2022年3月31日,馬來西亞國內貿易和消費者事務部長((KPDNHEP)發布行政命令Trade Descriptions(Certification and Marking of Electronic Cigarette Device) Order 2022,該法令明確從2022年8月3日開始,無論是本土制造還是國外進口的電子煙,都必須申請SIRIM認證和標記。
法規對象:
“electronic cigarette device”的定義參考馬來西亞標準MS2716 – Electronic cigarette device – Safety requirements and test methods。
“spare part”-指電子香煙裝置的任何可互換部件;
電子煙, 以及相關的電子元裝置的任何可替換部件為本令的監管范圍, 不包括相關的E-liquid。
主管機構
SIRIM QAS International Sdn. Bhd.(以下簡稱SIRIM QAS)應當為符合MS2716標準的電子煙設備和零部件發放產品認證證書和產品標簽。

安全要求
本地制造或進口的電子煙裝置應在 2022 年 8 月 3 日之前符合當局法規要求。所有電子煙裝置必須根據MS 2716:2019的安全要求進行測試和認證。經認證的電子煙裝置必須貼上SIRIM MS 標志,方可銷售和提供給市場。
認證模式

1、Type 5流程
? 提交申請資料
? 審核申請資料
? 審廠(疫情期間視頻審廠)
? 封樣
? 認證測試
? 頒發證書+認證后監督
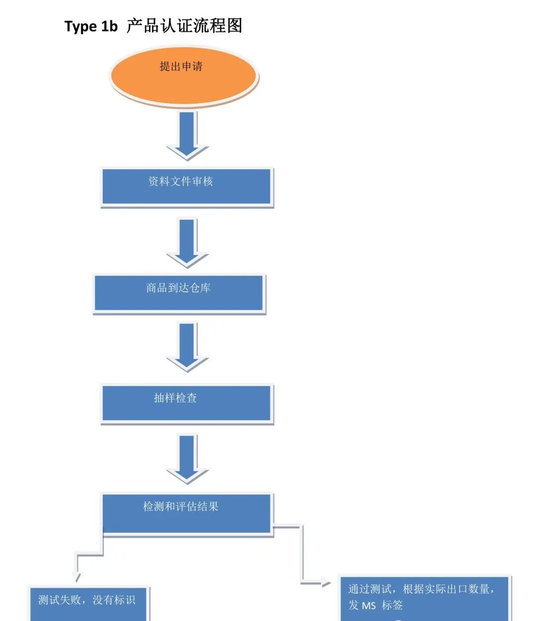
2、Type 1b 批次驗貨的認證流程
? 遞交申請
? 文件審核(須遞交測試報告)
? 到貨后抽樣和驗貨
? 證書批復
? 申請SIRIM認可
? 購買批次標貼
申請流程
1、Type 5 產品認證計劃 = 審廠(疫情期間可視頻) + 測試 + 簽證 + 年度監督

2、Type 1b 批次驗貨認證計劃 = 資料報告審核 + 驗貨 +部分測試 + 簽證

測試項目
安全測試包括:電氣測試,機械性能,化學測試,功能測試,無線連接測試(如適用);
功能測試:手冊中所述的所有功能都應按照聲明的方式工作。
零部件要求
Battery:滿足相關MS IEC 62133-2;
Charger:滿足相關MS IEC 60950-1;
USB ports:滿足相關MS IEC 60950-1。
注:相關的components遵循electricity supply act要求

標簽要求

SIRIM認證標志

認證周期
預估4~6個月,距離法規強制在即,因此,對于想搶占馬來西亞電子煙市場的頭部企業來說,啟動認證已經迫在眉睫。
證書樣板

中認聯科檢測,可為廣大客戶提供馬來西亞SIRIM認證辦理服務,如果您想了解更多關于馬來西亞SIRIM認證的要求或是有產品需要辦理馬來西亞SIRIM認證,請隨時與我們聯系,我們的工程師將在第一時間為您服務!